首页
关于我们
公司简介
公司架构
团队成员
荣誉资质
新闻中心
公司活动
培训案例展示
体系认证
咨询培训服务
培训机构介绍
培训课程
通知公告
培训计划
教师介绍
培训教材
证书样本
下载专区
产品认证
CCC产品认证
农食产品认证
中国节能(节水)产品认证
电器电子产品有害物质限制使用认证
中国绿色产品认证
双碳服务
绿色发展服务
碳排放与碳减排服务
节能与能源管理服务
培训服务
碳达峰碳中和方案
温室气体清单编制
CCER项目的开发及第三方
服务认证
服务流程
技术标准化服务
节能低碳技术服务
环保技术服务
专项评价技术服务
二方审核服务
高企、知识产权服务
信用评价
至诚至信信用
三公信用
招投标信用报告
标牌
联系我们
首页
>
新闻中心
>
培训案例展示
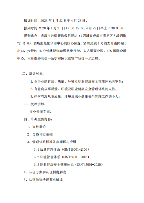
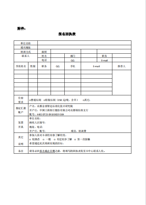
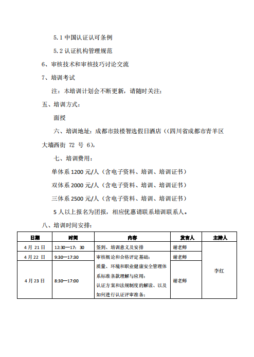
关于举办质量管理体系、环境管理体系、职业健康全管理体系内审员培训的通知
培训案例展示
2023/5/18 14:40:00
1701浏览
上一篇:
返回列表
下一篇:
返回列表
联系我们
028-86116508;18113016975;
24小时热线:18113016975